Week 3 – Explicit Runge-Kutta Methods 2

6G6Z3017 Computational Methods in ODEs

Dr Jon Shiach

Solving Systems of ODEs using ERK Methods

The general form of an explicit Runge-Kutta method for solving an Initial Value Problem (IVP) is

\[ \begin{align*} y_{n+1} &= y_n + h(b_1k_1 + b_2k_2 + \cdots + b_sk_s), \\ k_1 &= f(t_n, y_n), \\ k_2 &= f(t_n + c_2h, y_n + ha_{21}k_1), \\ k_3 &= f(t_n + c_3h, y_n + h(a_{31}k_1 + a_{32}k_2), \\ &\vdots \\ k_s &= f(t_n + c_sh, y_n + h(a_{s1}k_1 + a_{s2}k_2 + \cdots + a_{s,s-1}k_{s-1}). \end{align*} \]

To apply an explicit Runge-Kutta method we calculate the stage values \(k_1, k_2, \dots, k_s\) using the known values of \(t_n\) and \(y_n\) and the step length \(h\). Then the solution over one step \(y_{n+1}\) is then calculated using the values of \(k_1, k_2, \ldots, k_s\).

Solving an IVP using an explicit Runge-Kutta method

Note

Inputs A first-order ODE of the form \(y' = f(t, y)\), a domain \(t \in [t_0, t_{\max}]\), an initial value \(y(t_0) = y_0\) and a step length \(h\)

Outputs \((t_0, t_1, \ldots)\) and \((y_0, y_1, \ldots)\)

  • \(nsteps \gets \left\lfloor \dfrac{t_{\max} - t_0}{h} \right\rfloor\)
  • For \(n = 0, \ldots, nsteps\)
    • For \(i = 1, \ldots, s\)
      • \(k_i \gets f(t_n + c_i h, y_n + h (a_{i1}k_1 + a_{i2}k_2 + \cdots + a_{i,i-1}k_{i-1}))\)
    • \(y_{n+1} \gets y_n + h (b_1k_1 + b_2k_2 + \cdots + b_sk_s)\)
    • \(t_{n+1} \gets t_n + h\)
  • Return \((t_0, t_1, \ldots)\) and \((y_0, y_1, \ldots)\)

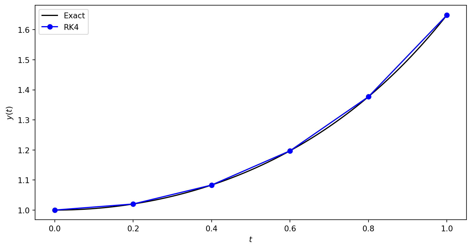
Example 2.7

The RK4 method is

\[\begin{align*} \begin{array}{c|cccc} 0 & 0 \\ \frac{1}{2} & \frac{1}{2} \\ \frac{1}{2} & 0 & \frac{1}{2} \\ 1 & 0 & 0 & 1 \\ \hline & \frac{1}{6} & \frac{1}{3} & \frac{1}{3} & \frac{1}{6} \end{array} \end{align*}\]

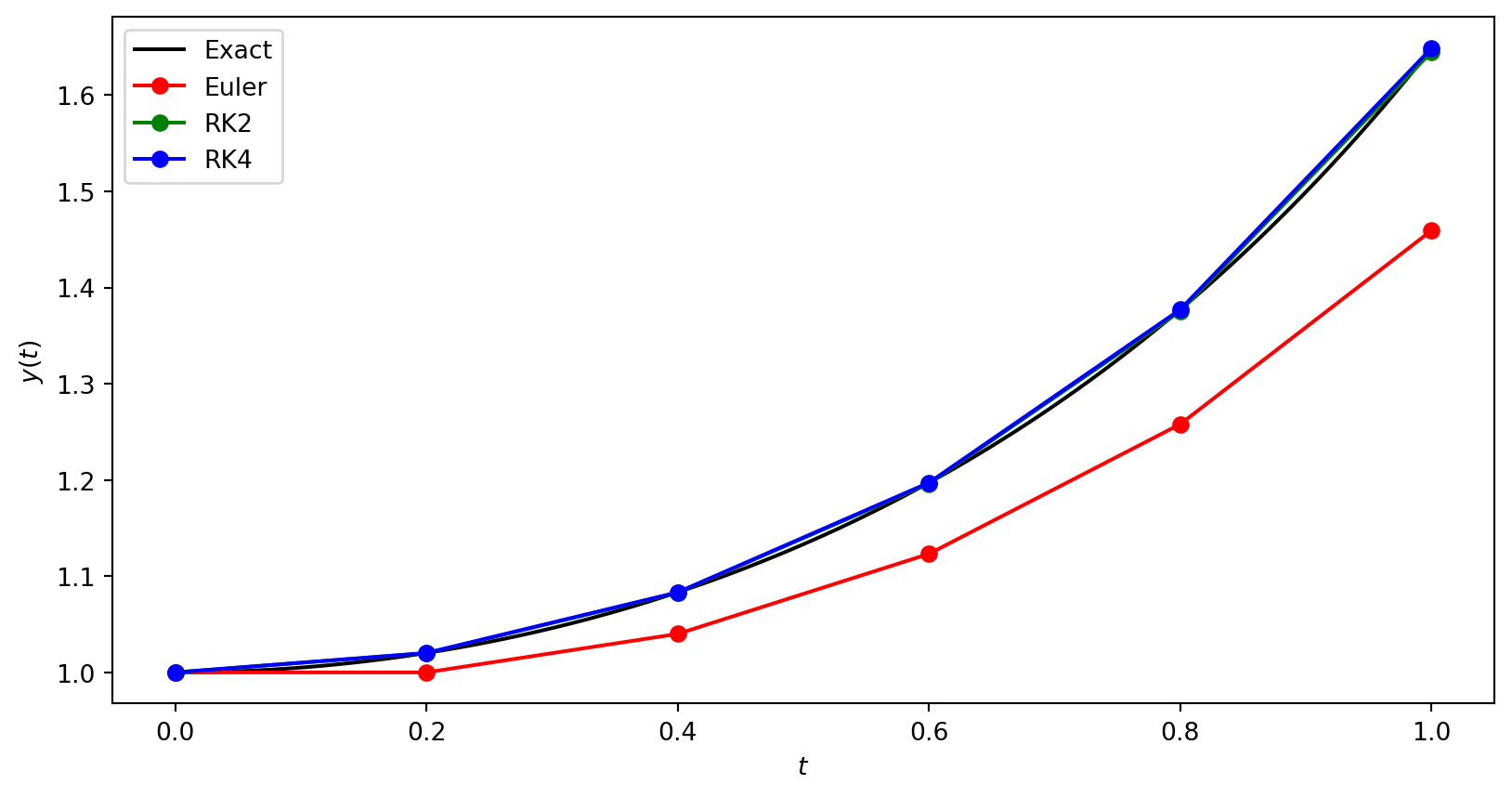
Calculate the solution to the following initial value problem using the RK4 method with \(h = 0.2\)

\[\begin{align*} y'=ty, \qquad t\in [0,1], \qquad y(0)=1. \end{align*}\]

Calculate the number of steps required

\[nsteps = \left\lfloor \frac{t_{\max} - t_0}{h} \right\rfloor = \left\lfloor \frac{1 - 0}{0.2} \right\rfloor = 5.\]

Calculating the stage values for the first step

\[ \begin{align*} k_1 &= f(t_0, y_0) = t_0 y_0 \\ &= (0)(1) = 0, \\ k_2 &= f(t_0 + \tfrac{1}{2}h, y_0 + \tfrac{1}{2}hk_1) = (t_0 + \tfrac{1}{2}h)(y_0 + \tfrac{1}{2}hk_1) \\ &= (0 + \tfrac{1}{2}(0.2))(1 + \tfrac{1}{2}(0.2)(0)) = 0.1, \\ k_3 &= f(t_0 + \tfrac{1}{2}h, y_0 + \tfrac{1}{2}hk_2) = (t_0 + \tfrac{1}{2}h)(y_0 + \tfrac{1}{2}hk_2) \\ &= (0 + \tfrac{1}{2}(0.2))(1 + \tfrac{1}{2}(0.2)(0.1)) = 0.101, \\ k_4 &= f(t_0 + h, y_0 + hk_2) = (t_0 + h)(y_0 + hk_2) \\ &= (0 + 0.2)(1 + 0.2(0.1)) = 0.204. \end{align*} \]

The solution at the first step is

\[ \begin{align*} y_1 &= y_0 + \frac{h}{6}(k_1 + 2k_2 + 2k_3 + k_4) \\ &= 1 + \frac{0.2}{6}(0 + 2(0.1) + 2(0.101) + 0.204040) = 1.020201, \\ t_1 &= t_0 + h = 0 + 0.2 = 0.2, \end{align*} \]

Repeating this for the other steps in the method gives the values in the table below.

\(n\) \(t_n\) \(y_n\) \(k_1\) \(k_2\) \(k_3\) \(k_4\)
0 0.0 1.000000 - - - -
1 0.2 1.020201 0.000000 0.100000 0.101000 0.204040
2 0.4 1.083287 0.204040 0.312182 0.315426 0.433315
3 0.6 1.197217 0.433315 0.563309 0.569809 0.718349
4 0.8 1.377126 0.718330 0.888335 0.900235 1.101811
5 1.0 1.648717 1.101701 1.338567 1.359885 1.649103

Code

def rk4(f, tspan, y0, h):

    nsteps = int((tspan[1] - tspan[0]) / h)
    m = len(y0)
    t = np.zeros(nsteps + 1)
    y = np.zeros((nsteps + 1, m))

    t[0] = tspan[0]
    y[0,:] = y0
    
    for n in range(nsteps):
        k1 = f(t[n], y[n,:])
        k2 = f(t[n] + 0.5 * h, y[n,:] + 0.5 * h * k1)
        k3 = f(t[n] + 0.5 * h, y[n,:] + 0.5 * h * k2)
        k4 = f(t[n] + h, y[n,:] + h * k3)
        y[n+1,:] = y[n,:] + h / 6 * (k1 + 2 * k2 + 2 * k3 + k4);
        t[n+1] = t[n] + h

    return t, y
function [t, y] = rk4(f, tspan, y0, h)

nsteps = floor((tspan(2) - tspan(1)) / h);
m = length(y0);
t = zeros(1, nsteps + 1);
y = zeros(nsteps + 1, m);

t(1) = tspan(1);
y(1,:) = y0;

for n = 1 : length(t) - 1
    k1 = f(t(n), y(n,:));
    k2 = f(t(n) + 1/2 * h, y(n,:) + 1/2 * h * k1);
    k3 = f(t(n) + 1/2 * h, y(n,:) + 1/2 * h * k2);
    k4 = f(t(n) + h, y(n,:) + h * k3);
    y(n+1,:) = y(n,:) + h / 6 * (k1 + 2 * k2 + 2 * k3 + k4);
    t(n+1) = t(n) + h;
end

y = y;

end

Output

|  t   |     y     |   Exact   |
|:----:|:---------:|:---------:|
| 0.00 |  1.000000 |  1.000000 |
| 0.20 |  1.020201 |  1.020201 |
| 0.40 |  1.083287 |  1.083287 |
| 0.60 |  1.197217 |  1.197217 |
| 0.80 |  1.377126 |  1.377128 |
| 1.00 |  1.648717 |  1.648721 |

Comparison of first, second and fourth- order solutions

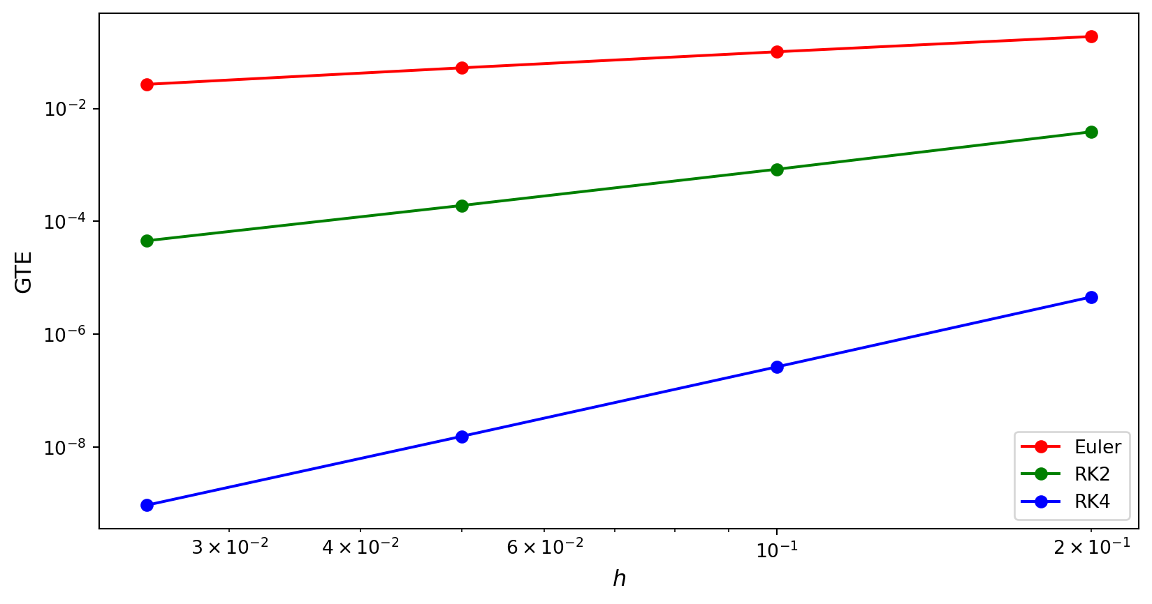
Global Truncation Errors

The three methods have been applied using step lengths \(h = 0.2, 0.1, 0.05, 0.025\) and the global truncation errors at \(t = 1\) are tabulated below.

\(h\) Euler RK2 RK4
0.200 1.89e-01 3.88e-03 4.59e-06
0.100 1.02e-01 8.40e-04 2.64e-07
0.050 5.28e-02 1.92e-04 1.55e-08
0.025 2.69e-02 4.55e-05 9.33e-10

The order of the methods \(n\) can be approximated using \(n \approx \dfrac{\log(E_n(h_1)) - \log(E_n(h_2))}{\log(h_1) - \log(h_2)},\) for example, for the RK4 method

\[ \begin{align*} n & \approx \frac{\log(4.59 \times 10^{-6}) - \log(9.33 \times 10^{-10})}{\log(0.2) - \log(0.025)} = 4.09 \approx 4, \end{align*} \]

Adaptive Step-Size Control

Using a fixed step length does not allow the method to take advantage of increasing the step length where the behaviour of the solution allows.

Adaptive step size control is a method that attempts to control the value of the step length based on accuracy requirements

  • at each step of the method we calculate an order \(p\) and order \(p+1\) solution
  • if the difference between these solutions is small then the step is considered successful, we increase the step length and proceed to the next step
  • if the difference is large then the step is considered to have failed, we decrease the step length and repeat the step

So the step length \(h\) adjusts depending on the behaviour of the solution

Absolute and relative tolerances

Consider the case where we are applying a population model where the solution values are expected to be large. Let \(y^{(p)} = 1000000\) and \(y^{(p+1)} = 1000100\) be the order \(p\) and \(p+1\) solution then

\[ \textsf{absolute difference} = | y^{(p+1)} - y^{(p)} | = | 1000100 - 1000000 | = 100. \]

So if \(tol = 10^{-3}\) the step would consider to have failed and we would repeat the step. However,

\[ \textsf{relative difference} = \frac{|y^{(p+1)} - y^{(p)}|}{|y^{(p)}|} = \frac{|1000100 - 1000000|}{|1000000|} = 10^{-4}, \]

which is less than \(10^{-3}\) and the step would consider to be successful.

Now consider a case where we are applying a chemical kinetics model where the solution values are expected to be very small. If \(y^{(p)} = 1 \times 10^{-6}\) and \(y^{(p+1)} = 2\times 10^{-6}\) then

\[ \textsf{relative difference} = \frac{| y^{(p+1)} - y^{(p)} |}{|y^{(p)}|} = \frac{| 2\times 10^{-6} - 1 \times 10^{-6} |}{|1 \times 10^{-6}|} = 1, \]

which is greater than the accuracy tolerance of \(10^{-3}\) and the step would consider to have failed. However,

\[ \textsf{absolute difference} = | y^{(p+1)} - y^{(p)} | = | 2\times 10^{-6} - 1 \times 10^{-6} | = 10^{-6}, \]

which is a lot less than the accuracy tolerance and the step would consider to be successful.

We want an algorithm that can deal with both cases, so we use two accuracy tolerances, \(atol\) and \(rtol\) for the absolute and relative differences such that \(atol < rtol\), and a step is considered to have been successful if

\[ |y^{(p+1)} - y^{(p)}| < atol + rtol \cdot |y^{(p+1)}|. \]

Using \(atol = 10^{-6}\) and \(rtol = 10^{-3}\) for the population model example we have

\[ atol + rtol \cdot |y^{(p+1)}| = 10^{-6} + 10^{-3} \cdot |1000100| = 1000.100001. \]

Since \(|y^{(p+1)} - y^{(p)}| = 100 < 1000.100001\) the step is considered to be successful. Alternatively, for the chemical kinetics example we have

\[ atol + rtol \cdot |y^{(p+1)}| = 10^{-6} + 10^{-3} \cdot |2\times 10^{-6}| = 1.002\times 10^{-6}, \]

and since \(|y^{(p+1)} - y^{(p)}| = 10^{-6} < 1.002\times 10^{-6}\) the step is considered to be successful.

Calculating the new step length

Let \(y^{(p)}\) and \(y^{(p+1)}\) denote the numerical solutions and \(y\) denote the exact solution then

\[ \begin{align*} y &= y^{(p)} + O(h^{p+1}), \\ y &= y^{(p+1)} + O(h^{p+2}). \end{align*} \]

Subtracting the second equation from the first gives

\[ \begin{align*} 0 &= y^{(p)} - y^{(p+1)} + O(h^{p+1}) + O(h^{p+2}) \\ |y^{(p+1)} - y^{(p)}| &= O(h^{p+1}) + O(h^{p+2}). \end{align*} \]

Let \(\Delta = |y^{(p)} - y^{(p+1)}|\) and since \(O(h^{p+1}) + O(h^{p+2}) = O(h^{p+1})\) then by the definition of \(O(h^n)\)

\[ \Delta = Ch^{p+1}. \]

We want to calculate a new step length \(h_{new}\) which results in a desired accuracy tolerance \(tol\), i.e.,

\[ tol = Ch_{new}^{p+1}.\]

Defining a ratio \(r\) between the new step length and current step length, \(r = h_{new} / h\), then

\[ \begin{align*} \frac{Ch_{new}^{p+1}}{Ch^{p+1}} &= \frac{tol}{\Delta} \\ r^{p+1} &= \frac{tol}{\Delta} \\ r &= \left( \frac{tol}{\Delta} \right)^{\frac{1}{p+1}}. \end{align*} \]

So when \(\Delta > tol\), \(r < 1\) and the step length is decreased, and when \(\Delta < tol\), \(r > 1\) and the step length is increased.

To prevent the step length being decreased too much we limit the value of \(r\) so that \(h\) is not increased or decreased too much

\[ h = h \max\left(0.1, 0.8 \left( \frac{tol}{\Delta} \right)^{\frac{1}{p+1}} \right). \]

We can use the value of \(rtol\) to give us an approximation for the initial value of \(h\)

\[ h = 0.8 \cdot rtol ^ {^\frac{1}{p+1}}. \]

Embedded Runge-Kutta methods

Embedded Runge-Kutta methods are were the \(p\) and \(p+1\) solution share the same stage values \(k_i\) but uses a difference weighted sum of \(k_i\) to calculate \(y_{n+1}\)

The Butcher tableau for an embedded Runge-Kutta method takes the form

\[ \begin{align*} \begin{array}{c|ccccc} 0 & 0 \\ c_2 & a_{21} \\ c_3 & a_{31} & a_{32} \\ \vdots & \vdots & \vdots & \ddots \\ c_s & a_{s1} & a_{s2} & \cdots & a_{s,s-1} \\ \hline & b_1 & b_2 & \cdots & b_{s-1} & b_s \\ & b_1^* & b_2^* & \cdots & b_{s-1}^* & b_s^* \end{array} \end{align*} \]

Where the weights \(b_i\) and \(b_i^*\) that give an order \(p+1\) and \(p\) method respectively, i.e.,

\[ \begin{align*} y_{n+1}^{(p+1)} &= y_n + h (b_1 k_1 + b_2 k_2 + \cdots + b_s k_s), \\ y_{n+1}^{(p)} &= y_n + h (b_1^* k_1 + b_2^* k_2 + \cdots + b_s^* k_s), \end{align*} \]

Note

Bogacki-Shampine 3(2) Runge-Kutta method (RK23)

\[ \begin{align*} \begin{array}{c|cccc} 0 & \\ \frac{1}{2} & \frac{1}{2} \\ \frac{3}{4} & 0 & \frac{3}{4} \\ 1 & \frac{2}{9} & \frac{1}{3} & \frac{4}{9} \\ \hline & \frac{2}{9} & \frac{1}{3} & \frac{4}{9} & 0 \\ & \frac{7}{24} & \frac{1}{4} & \frac{1}{3} & \frac{1}{8} \end{array} \end{align*} \]

Note

Fehlberg’s order 5(4) Runge-Kutta method (RKF45)

\[ \begin{array}{c|cccccc} 0 & 0 \\ \frac{1}{4} & \frac{1}{4} \\ \frac{3}{8} & \frac{3}{32} & \frac{9}{32} \\ \frac{12}{13} & \frac{1932}{2197} & -\frac{7200}{2197} & \frac{7296}{2197} \\ 1 & \frac{439}{216} & -8 & \frac{3680}{513} & -\frac{845}{4104} \\ \frac{1}{2} & -\frac{8}{27} & 2 & -\frac{3544}{2565} & \frac{1859}{4104} & -\frac{11}{40} \\ \hline & \frac{16}{135} & 0 & \frac{6656}{12825} & \frac{28561}{56430} & -\frac{9}{50} & \frac{2}{55} \\ & \frac{25}{216} & 0 & \frac{1408}{2565} & \frac{2197}{4104} & -\frac{1}{5} & 0 \end{array} \]

Adaptive Step-Size Control Algorithm

Note

  • \(h \gets 0.8 \cdot rtol^{^\frac{1}{p+1}}\)
  • \(n \gets 0\)
  • While \(t_n < b\)
    • Calculate the \(\mathbf{y}^{(p+1)}\) and \(\mathbf{y}^{(p)}\) solutions
    • \(\Delta \gets \| \mathbf{y}^{(p+1)} - \mathbf{y}^{(p)} \|\)
    • \(tol \gets atol + rtol \cdot \min (| \mathbf{y}^{(p+1)} |)\)
    • If \(\Delta < tol\)
      • \(\mathbf{y}_{n+1} \gets \mathbf{y}^{(p+1)}\)
      • \(t_{n+1} \gets t_n + h\)
      • \(n \gets n + 1\)
    • \(h \gets \min\left( h \max \left(0.1, 0.8 \left( \dfrac{tol}{\Delta} \right) ^{1/(p+1)} \right), t_{\max} - t_n \right)\)
  • Return \((t_0, t_1, \ldots)\) and \((\mathbf{y}_0, \mathbf{y}_1, \ldots)\)

Adaptive Step-Size Control Example

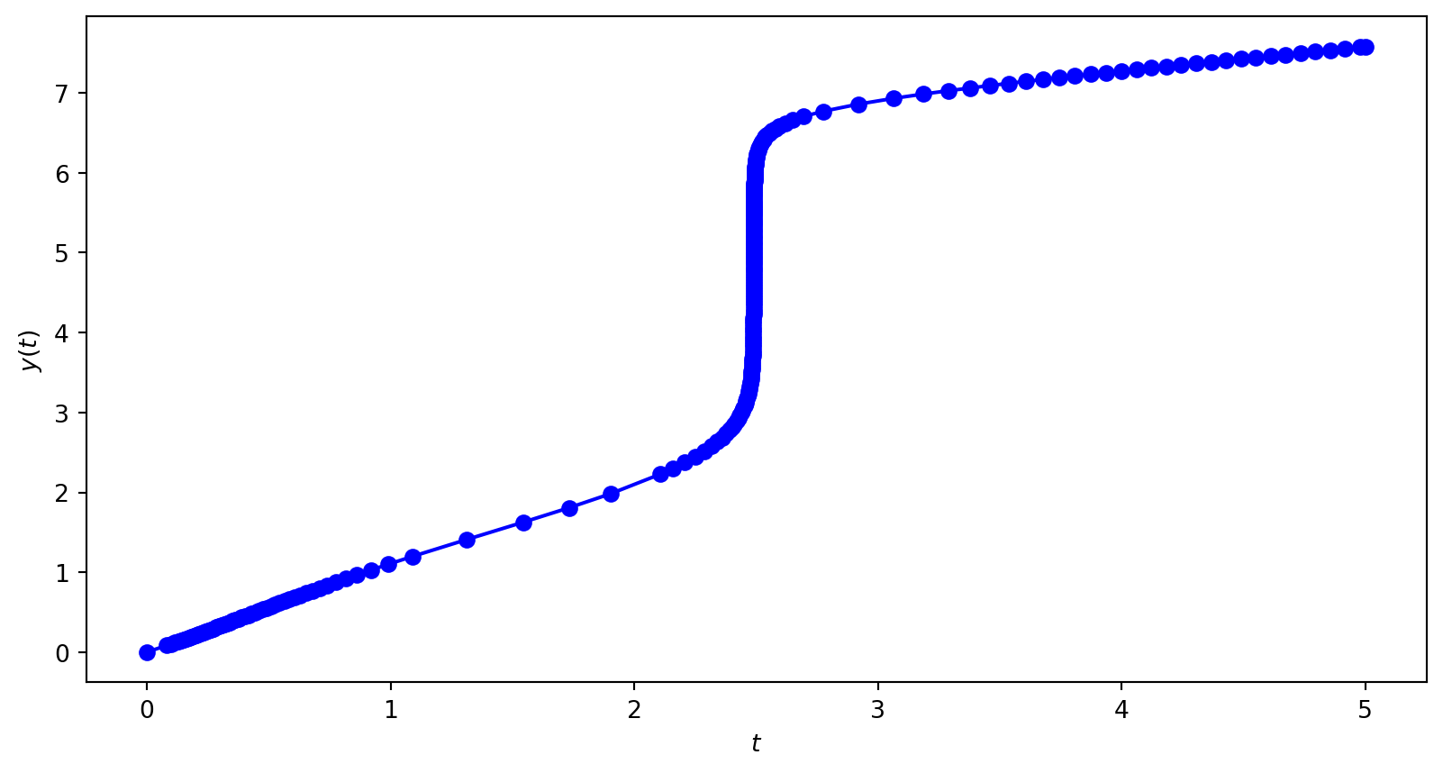
Use Bogacki-Shampine method to solve the following IVP using accuracy tolerances of \(atol = 10^{-6}\) and \(rtol = 10^{-3}\)

\[ y' = e^{t - y \sin(y)}, \qquad t \in [0, 5], \qquad y(0) = 0.\]

Here \(f(t, y) = e^{t - y\sin(y)}\), \(t= 0\) and \(y_0 = 0\). Calculating the initial step length gives

\[ h = 0.8 (rtol)^{^\frac{1}{3}} = 0.8(10^{-3})^{^\frac{1}{3}} = 0.8.\]

Calculating the first step of the Bogacki-Shampine 3(2) method gives

\[ \begin{align*} y^{(3)} &= 0.083096, & y^{(2)} &= 0.083081. \end{align*} \]

Calculate \(\Delta\) and \(tol\)

\[ \begin{align*} \Delta &= \| y^{(3)} - y^{(2)} \| = 0.083096 - 0.083081 = 1.563 \times 10^{-5}, \\ tol &= atol + rtol \cdot \|y^{(3)}\| = 10^{-6} + 10^{-3}(0.083096) = 8.410 \times 10^{-5}, \end{align*} \]

So \(\Delta < tol\) and the step has been successful.

Calculating the new value of \(h\)

\[ \begin{align*} h = h \max \left( 0.1, 0.8 \left( \frac{tol}{\Delta} \right)^{^\frac{1}{3}} \right) = 0.8 \max \left(0.1, 0.8 \left( \frac{8.410 \times 10^{-5}}{1.563 \times 10^{-5}} \right)^{^\frac{1}{3}} \right) = 0.112145. \end{align*} \]

The solution over the range \(t \in [0,1]\) is

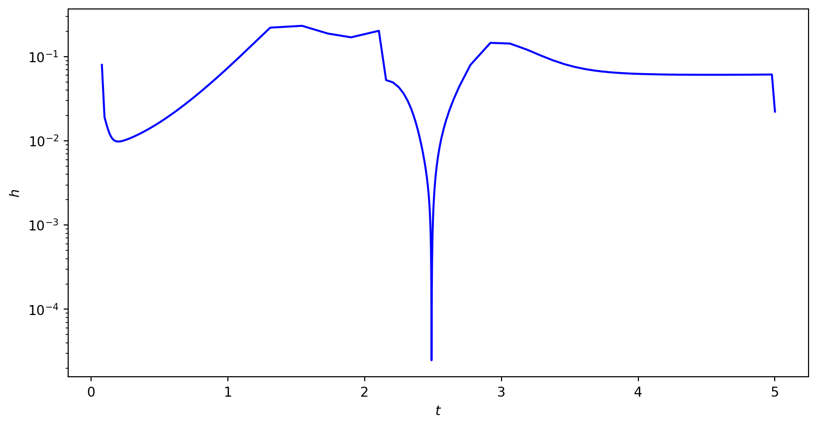
Plot of the values of the step length \(h\) across the \(t\) domain

\(\max(h) = 0.232779\), \(\min(h) = 2.48 \times 10^{-05}\)

Code

def rk23(f, tspan, y0, atol=1e-6, rtol=1e-3):

    m = len(y0)
    t = np.zeros(100000)
    y = np.zeros((100000, m)) 
    t[0] = tspan[0]
    y[0,:] = y0
    
    h = 0.8 * rtol ** (1 / 3)
    n = 0
    while t[n] < tspan[-1]:

        k1 = f(t[0], y[0,:])
        k2 = f(t[n] + 1/2 * h, y[n,:] + 1/2 * h * k1)
        k3 = f(t[n] + 3/4 * h, y[n,:] + 3/4 * h * k2)
        k4 = f(t[n] + h, y[n,:] + h * (2/9 * k1 + 1/3 * k2 + 4/9 * k3))
        y3 = y[n,:] + h * (2/9 * k1 + 1/3 * k2 + 4/9 * k3)
        y2 = y[n,:] + h * (7/24 * k1 + 1/4 * k2 + 1/3 * k3 + 1/8 * k4)

        delta = np.linalg.norm(y3 - y2)
        tol = atol + rtol * np.min(np.abs(y3))
        if delta < tol:
            y[n+1,:] = y3
            t[n+1] = t[n] + h
            n += 1
        
        h = min(h * max(0.1, 0.8 * (tol / delta) ** (1/3), tspan[-1] - t[n]))

    return t[:n+1], y[:n+1,:]
function [t, y] = rk23(f, tspan, y0, atol, rtol)

m = length(y0);
t = zeros(100000, 1);
y = zeros(100000, m);
t(1) = tspan(1);
y(1,:) = y0;

h = 0.8 * rtol ^ (1/3);
n = 1;
while t(n) < tspan(2)

    k1 = f(t(n), y(n,:));
    k2 = f(t(n) + 1/2 * h, y(n,:) + 1/2 * h * k1);
    k3 = f(t(n) + 3/4 * h, y(n,:) + 3/4 * h * k2); 
    k4 = f(t(n) + h, y(n,:) + h * (2/9 * k1 + 1/3 * k2 + 4/9 * k3));
    y3 = y(n,:) + h * (2/9 * k1 + 1/3 * k2 + 4/9 * k3); 
    y2 = y(n,:) + h * (7/24 * k1 + 1/4 * k2 + 1/3 * k3 + 1/8 * k4);

    delta = norm(y3 - y2);
    tol = atol + rtol * min(abs(y3));
    if delta < tol
        y(n+1,:) = y3;
        t(n+1) = t(n) + h;
        n = n + 1;
    end

    h = min(h * max(0.1, 0.8 * (tol / delta) ^ (1/3)), tspan(2) - t(n));
end

t(n+1:end) = [];
y(n+1:end,:) = [];

end

Summary

  • For explicit Runge-Kutta methods we calculate the stage values \(k_i\) and then \(y_{n+1}\)
  • Adaptive step-size control adjusts the value of the step size \(h\) depending on the difference between order \(p\) and \(p+1\) solutions
  • If this difference is small then the step is successful, \(h\) is increased and we proceed to the next step
  • If this difference is large then the step has failed, \(h\) is decreased and we repeat the step
  • Embedded Runge-Kutta methods use the same \(k_i\) values for order \(p\) and \(p+1\) solutions